During 2021, new chart of account features that improve accounting and reporting in a number of different ways have been released in Procountor. These new chart of account features were released after April 17, 2021 in new Procountor environments that have been created by Finago sales.
These new features are currently available in all Procountor envionments. The functionalities were updated to existing environments as well during the year 2021 and 2022.
Old Chart of accounts has been removed in the version update 67, 17.9.2022. Due to this change the word 'new' has been removed from the name Chart of accounts (new). Until version 67 both versions were available.
Old Accounting reports has been removed in the version update 72, 21.1.2023. Due to this change the word 'new' has been removed from the name Accounting reports (new).
The new chart of accounts features are the following:
In addition, a new user right "Chart of accounts and default reports" has been added to Users and Privileges page. If the user has viewing rights to "Chart of accounts and default reports" they can see the Accounting reports page, Default accounting report formulas page and Edit income tax return mappings page, but are not able to make any changes. If the user has all rights to "Chart of accounts and default reports" they are able to make changes.
To take a closer look at each of the features, click on the links above. Each link leads to the article of that feature.
In addition to these features, we have released new versions of the following functions, updated to be compatible with the new chart of accounts and reporting features. The features listed below are equivalent to their old versions, and the way they operate does not significantly change:
Improvements and benefits of the new features
As before, the Procountor chart of accounts has three different versions that have been updated and improved:
Procountor default account scheme: a revised version of the Procountor default chart of accounts that is suitable for limited liability companies, entrepreneurs, limited partnerships, and cooperatives. You can take a closer look at the chart of accounts in this Excel file.
Procountor default Chart of Account (association): a revised version of the Procountor default chart of accounts that is suitable for associations and foundations. You can take a closer look at the chart of accounts in this Excel file.
Procountor default Chart of Account (real estate): a revised version of the Procountor default chart of accounts that is suitable for real estate companies and limited liability housing companies. You can take a closer look at the chart of accounts in this Excel file.
β
β
Editing the chart of accounts and default accounting report formulas
The new chart of accounts features allows users to edit the chart of accounts and default accounting report formulas more freely and flexibly. The account groups and headers are no longer fixed, but can be edited freely for example by adding new accounts (4 to 8 digits in length) and headers on both the chart of accounts and the default accounting formulas. For example, an association using Procountor can modify the default income statement to show income and expenses divided into separate sections where the headers and rows have been named in the income statement as seen fit.
Editing the default accounting report formulas means making changes directly to the income statement and balance sheet reports that can be selected from the Report type drop-down menu on the Accounting reports view. Any changes made to these reports through the default reporting formulas will also be updated to the income statement and balance sheet in the Closing of accounts tools. Version history can be used to restore a report to an earlier version or to the unedited, Procountor default version. If necessary, the user rights to edit the chart of accounts and the default report formulas can be given to certain users in the environment.
The chart of accounts can be edited either on the Chart of accounts view or with a CSV file. Making changes in the chart of accounts with a CSV file enables exporting these same changes made to the default chart of accounts easily to another environment, instead of making these changes manually to one environment at a time. Changes made to the default accounting report formulas can also easily be copied to another environment with the Edit as text function.
More information on making changes to the chart of accounts and default accounting report formulas is available in the guide of chart of accounts and default accounting report formulas.
It should be noted that changes to the Chart of accounts and default accounting report formulas can be made only by those users with all rights to Chart of accounts and default reports in Users and privileges.
Creating and editing custom report formulas
In addition to making changes to the default income statement and balance sheet, it is possible to create completely new and separate report formulas, just as before. These report formulas can be created with the new and improved report formula function, located in Accounting reports. Editing the report formulas is more diverse and intuitive: it is possible to create various calculations with additions, subtractions, divisions, and multiplications. These custom report formulas will be shown in the Report type drop-down menu on the Accounting reports view.
More detailed information on how to create and edit report formulas can be found here.
Translating reports and the chart of accounts
In addition to Finnish, Procountor default chart of accounts and default accounting report formula language versions include English and Swedish. All default accounts and default report rows have ready translations that can be freely edited either through Procountor, or by importing a CSV file. When creating completely new accounting report formulas or adding new accounts to the chart, these can be assigned with their own translations in Finnish, Swedish, and English. This makes viewing the chart of accounts and reports in different languages flexible, easy, and fast.
More detailed information on how to edit the translations can be found here.
Changes on the Chart of accounts page can be made only by those users with all rights to Chart of accounts and default reports in Users and privileges.
Changes to the Accounting reports view
We have removed the (new) suffix from newly created (from 21 May 2022) environments' Accounting reports name in main menu since there is only one Accounting reports showing. Old view Accounting reports has been removed from all environments in the version update 72, 21.1.2023. Due to this change the word 'new' has been removed from the name Accounting reports (new).
Accounting reports view has two significant changes. Firstly, each user can save the report search criteria as their favorite options, making them easy and fast to utilize when running reports. Less frequently used search criteria can be hidden from the view.
Secondly, these saved favorite options can be shared with other users in the same Procountor environment: after one user has set and saved their favorite report search criteria, they can share these favorites with other users. This way, each user does not have to save their favorite options separately, but one user can instead share their saved options with other users.
More detailed information on the Accounting reports view can be found here.
Income tax return mappings
It is now possible to change the mappings of the income tax return form fields and accounts on the Edit income tax return mappings view. Each account can be mapped to a specific field on the form, which in turn will lessen the need for manual work when creating the income tax return report.
More detailed information on the income tax return mappings can be found here.
Changes on the income tax return mappings can be made only by those users with all rights to Chart of accounts and default reports in Users and privileges.
A brand new Procountor environment, containing only the new chart of account features
The new chart of account features without the older versions of these features are available in Procountor environments created by Finago sales after April 17, 2021.
When a new environment is set up with Procountor's default account scheme in Set up a new environment -view after May 21,2022 the environment contains only the new chart of accounts and chart of account features.
An older Procountor environment where the new features were released separately
As the new chart of account features were released later to existing Procountor environments, the older versions of these features remained in the environments for a while. The old Closing of accounts tools was removed completely right away.
On the 18th of December the older Accounting reports and Chart of accounts pages went to read-only status. The older versions of these features are eventually removed entirely. For example the old Chart of accounts page was removed 17th of September 2022 and the old Accounting reports page was removed 21th of January 2023. The old and new features do not function with each other: for example, an account added in the Chart of accounts view was not visible inside the chart of accounts in the old Chart of accounts view, and entries made to the account are not visible through old Accounting reports view in this kind of situation. However, the entries are seen in the reports of Accounting reports view.
After the new features were released to an older environment, all previously created custom reporting formulas could be found in Reporting formulas (new) function. The old reporting formulas can be used on reports, just as before, but now these report formulas can be modified using the new and improved report formula tool.
The old default income statement and balance sheet can be edited with the Default accounting report formulas tool. The chart of accounts of the old environment will remain as it is, and so will not completely match the new, revised default 2020 chart of accounts introduced in the Excel files earlier on this page. The default income statement and balance sheet can however be freely modified with the Default accounting report formulas tool.
After the new features were available in an older Procountor environment, the income tax return mappings should be checked on the Edit Income Tax Return Mappings view. Technically the same old mappings are converted to the new Income Tax Return Mapping, but the user can manually determine mappings noe as well. When checking the mappings, they can be simultaneously customized to fit individual needs so that creating the next income tax return in the future will be easier.
Changes on the Chart of accounts page, default accounting report formulas or the income tax return mappings can be made only by those users with all rights to Chart of accounts and default reports in Users and privileges.
Creating financial statements during the chart of accounts renewal
After the chart of accounts renewal, a Procountor environment will include a new Closing of accounts tools page.
In those companies where the new chart of accounts functionalities were updated before December 2021, the old Closing of accounts tools page and the new page were visible simultaneously for a while, but the old page was removed completely on the 18th of December 2021.
In those companies, where the new chart of accounts functionalities were or will be updated during spring and summer 2022, only the new Closing of accounts tools will be visible after the update, the old page will not be available at all.
From the 18th of December onward, after the update of new chart of accounts functionalities, the closing of accounts is possible only with the new version:
During the version update 18th of December the old version of the closing of accounts tools was removed completely. Also in those companies where the new functionalities were updated during spring and summer 2022, after the update only the new closing of accounts tools will be available.
If the closing of accounts process is finished with the old version before the update, recommend to archive the financial statement before the update since the page will not be available at all after the update. If the closing of accounts process is unfinished before the update, the process from the step 6a forward can only be made with the new closing of accounts tools.
Otherwise an unfinished financial statement must be partially re-done if the closing of accounts had proceeded to forming the Income statement and Balance sheet.
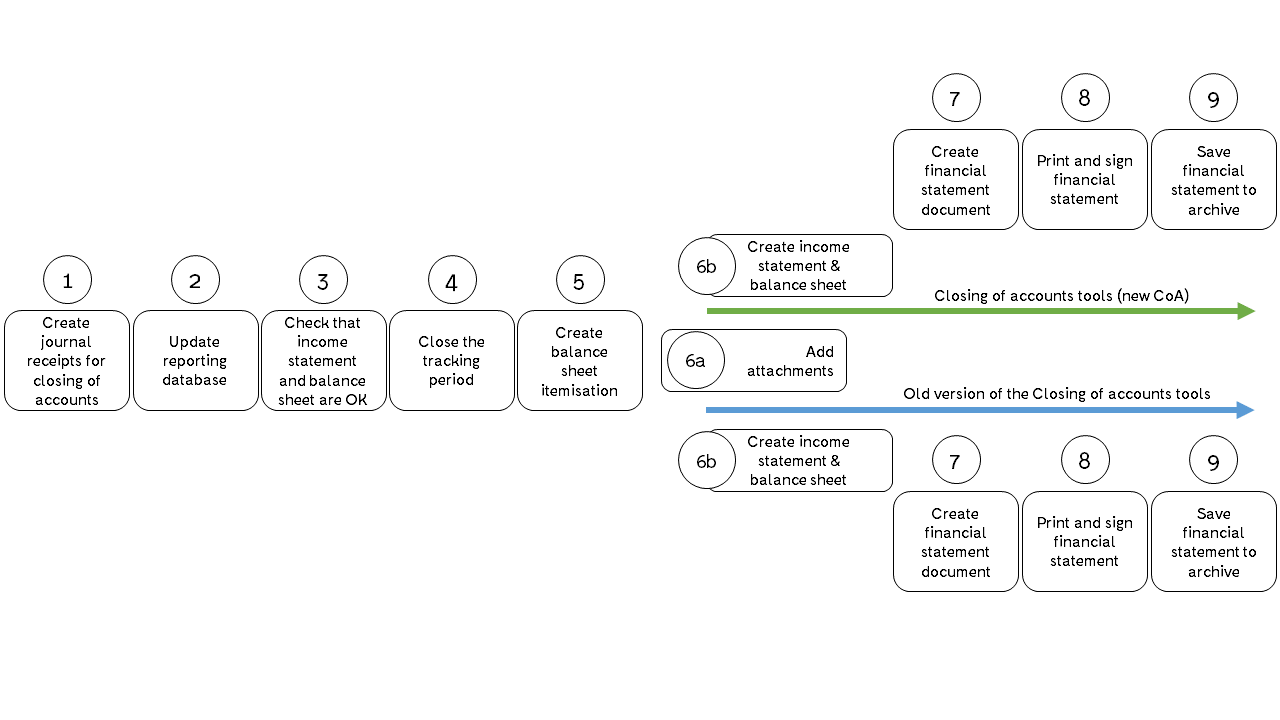
The following picture presents the steps for closing the accounts until the saving of the financial statement document (the picture can be opened in a larger size to a new tab by clicking the picture):
Steps 1-5 are not connected to the closing of accounts tools, because these steps are carried out in other functions. During the chart of accounts renewal, no new version of balance sheet itemisation function is brought to the environment, so the balance sheet itemisation is done in the old Balance sheet itemisation view. However, it is possible to automate the balance sheet itemisation with a new balance sheet automation feature which is available only in the environments with new chart of accounts functionalities.
The step "6a β Add attachments" can technically be done before the update through the old version: if an attachment is added through the old closing of accounts tools, the attachment will be visible also in the new closing of accounts tools. However after the update, the financial statements can be finished using the new version of the closing of accounts tools:
Step "6b β Create income statement & balance sheet": The new version of the tools has the following advantage: balance sheet and income statement reports of the financial statements will be the customisable default accounting reports.
Step "7 β Create financial statement document": The financial statement template used in the environment will be found in the new closing of accounts tools when the new chart of accounts functionalities are brought to the environment.
Step "8 β Print and sign financial statement": Printing out and signing the financial statement document.
Step "9 β Save financial statement to archive": Saving the financial statement document into Archive.
After these steps, the closing of accounts process will continue with closing the financial year and transferring the profit or loss account value. More information about these steps can be found in the article of steps for closing the accounts.
Before the 18th of December it was technically possible to finish the financial statement and closing of accounts either with the old or the new version of the closing of accounts tool:
If financial statements were made before the 18th of December and the new chart of accounts functionalities were brought to the environment, the financial statements could be finished using the old or new version of closing of accounts tools. However now after updating the new chart of accounts functionalities into the company, only the new closing of accounts tools are available.

