A certificate from the Tax Administration must be added to Procountor to
retrieve employees' tax card information
send payroll and employer's separate reports to the income register
and make MyTax -Eservice announcements, such as tax return for self-assessed taxes, ,
VAT EU recapitulative statement and income tax returns.
Detailed instructions for obtaining the certificate can be found in the Tax Administration's certificate service instructions.
If you are only applying for a new certificate (i.e., the certificate has already expired), follow the instructions from step 2 onwards.
1. Submit an API application in the Tax Administration's Certificate Service
Submit a new API application only if one has not already been made, or request a replacement API application if it was previously requested for the SFTP service. Note that the interface application can only be made by a person with signing authority for the company or other organization. In the API application, select the following interfaces:
ApitamoPKI (web service)
Vero API (web service)
Payroll Data (web service)
Do not select Payroll Data (SFTP) or Benefit Data (SFTP).
2. Order a Certificate for the Interface in the Tax Administration's Certificate Service
You can access the Tax administration's certificate service here.
When ordering the certificate, select the following:
Data Producer (web service)
The order must include a technical contact person, so please arrange this within your company / organization in advance, as the software house does not handle the application and retrieval of the certificate from the Tax Administration's certificate service. The contact person will receive instructions from the Tax Administration's certificate service on how to retrieve the certificate.
3. The Technical Contact Person receives transfer credentials
The certificate service will send the certificate to the technical contact person via secure email. The email will contain instructions for retrieving the certificate.
Please note that the transfer credentials should be entered in Procountor under Notifications > Incomes register > Certificate, not in the Tax Administration's Certificate Service.
Note that the transfer code and password required for retrieval are valid for only 14 days.
4. Add the Certificate to Procountor
When the transfer credentials for the certificate have been obtained from the Income register site, they can be entered in Procountor under Notifications > Incomes register > Certificate. Click Get new certificate to enter the transfer credentials in the fields that appear.
When the transfer credentials of the certificate have been entered and you have clicked Continue, the program will contact the Incomes Register and retrieve the expiry date and validity data of the certificate from the Incomes Register.
The status of the certificate is Active when it has been successfully obtained.
If the status of the certificate is In progress, the program is still waiting for confirmation from the Tax Administration's Certificate Service
When the status is Error, an error occurred when the certificate was entered and it is not active.
Choosing the right Incomes Register certificate
To be able to select the certificate to be used, the user must have all rights under the Income Register Certificate section (Users and user rights -view). By adding certificate -right to the environment, you are enabling the user to send Incomes register reports from those customer environments, where user has rights to notifications.
When a user is added to a Procountor environment with an active certificate, there is a Selected incomes register certificate setting in the Personal information and settings view. This selection is used to determine which organization’s certificate is used by the particular user:
Example 1:
The user sends notifications from a Procountor environment named Company X. This environment has an active Incomes Register certificate of this particular company. The user chooses Current environment’s certificate or Company X from the Selected incomes register certificate setting in the Personal information and settings view.
Example 2:
The user sends notifications of Company X using the Incomes Register certificate of the company’s accounting office, Office 123. The user chooses Office 123 from the Selected incomes register certificate setting in the Personal information and settings view.
Using and sharing the certificate
An individual company
A certificate obtained by a person authorised to sign for and on behalf of the company concerned can be shared with other users in Procountor. The same certificate can be used by several users, and they do not need to authenticate with the Incomes Register’s online service, for instance, when submitting reports.
In order for a user to be able to submit earnings payment reports to the Incomes Register, they must have all the privileges assigned to them in the user management of the environment under Notifications and Incomes Register certificate. The user will then be able to generate the report and submit it to the Incomes Register via Procountor.
An accounting office
A certificate obtained by a person authorised to sign for and on behalf of the company concerned can be shared with other representatives of the accounting office in Procountor. The same certificate can be used by several users, and they do not need to authenticate with the Incomes Register’s online service, for instance, when submitting reports. This certificate obtained for an accounting firm can be used in customer environments. A precondition for this is that the person submitting the report has been assigned all the user privileges to the Incomes Register certificate in the accounting firm environment and user privileges to Notifications in customer environments. Accounting firms will, therefore, only need to obtain ONE certificate for their accounting firm environment and then use it in customer environments as well.
Note that the (accounting firm’s) certificate used for the notification must be defined under Personal information and settings > Incomes Register certificate to be used so that the program will know that an accounting firm’s certificate will be used for the customer concerned.
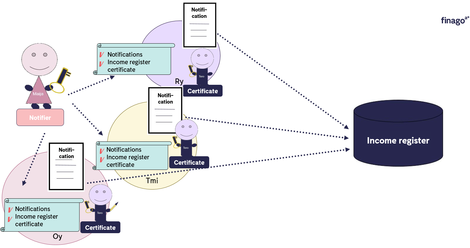
Example of the process:
Tero, an authorized signatory, has already obtained a certificate for the accounting firm. In order for the employee, Maija, to be able to submit earnings payment reports to the Incomes Register on behalf of the accounting firm’s clients, she must first be assigned privileges to use the certificate in the accounting firm environment. Tero does this in Procountor under Users and privileges by granting Maija all of the privileges under Incomes Register certificate. Then, in the customer environment, Maija is also assigned all the privileges under Users and privileges > Notifications. Maija is now able to use the accounting firm’s certificate in her customer environments.
In multiple companies
In a situation where the individual who reports salary information has multiple different companies and a certificate has been obtained for all of them, the reporter must be assigned all the user privileges under Notifications and Incomes Register certificate for each environment. This situation pertains to cases where there is no accounting firm that uses a single certificate.
When the report is submitted, the reporter must choose under Personal information and settings the company whose certificate they want to use for submitting the report concerned. This selection must be made to ensure that reports to the Incomes Register are always submitted using the certificate of the company whose salary information is being reported.
Please note that this situation pertains to individuals who have multiple companies whose reports they are submitting, and a separate certificate has been obtained for each of these companies. On the other hand, when an accounting firm’s certificate is used for customers’ reports, the procedure described in the section Using and sharing the certificate with the help of an accounting firm applies.
Correcting a certificate application
If it later becomes necessary to change or correct the original application, a replacing application must be filed. In this case, log in to the Incomes Register’s online service to submit a new, replacing application.
Renewing the certificate
The certificate will be valid for two years, after which the certificate needs to be renewed. The renewal request is made in Procountor using the Renew certificate function in the Certificate view. The certificate can be renewed earliest 60 days before it expires. If the certificate is renewed while it is still valid, the renewal does not require strong authentication in the Incomes Register’s online service. The renewal request can be submitted by a user with full access rights to the Incomes Register certificate section.
When renewing the certificate, make sure, that the certificate, that is wanted to be renewed, is selected on the Personal info and settings view.




